Equilibrium - Relation between Kp and Kc and Application of equilibrium constant

At constant temperature, the pressure of the gas is proportional to its concentration. Equilibrium constants are related by the equation Kp=Kc(RT) Δn

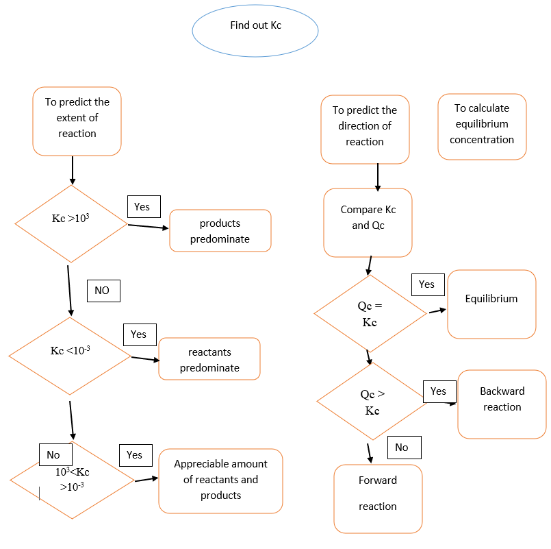
The numerical value of the equilibrium constant for a reaction indicates the extent of the reaction. The magnitude of Kc or Kp is directly proportional to the concentrations of products.

The magnitude of Kc or Kp inversely proportional to the concentrations of the reactants.A high value of K is suggestive of a high concentration of products and vice-versa. If Kc > 103,

products predominate over reactants, If Kc is very large, the reaction proceeds nearly to completion.

  • The reaction of H2 with O2 at 500 K has a very large equilibrium constant, Kc = 2.4 × 1047 indicates more concentration of products.
  • H2(g) + Cl2(g) ⇌ 2HCl(g) at 300K has Kc = 4.0 × 1031 indicates a high concentration of hydrogen chloride.
  • H2(g) + Br2(g) ⇌ 2HBr (g) at 300 K, Kc = 5.4 × 1018 indicates a high concentration of hydrogen bromide.

If Kc < 10–3, reactants predominate over products. If Kc is very small, the reaction proceeds rarely.

If Kc is in the range of 10–3 to 103, appreciable concentrations of both reactants and products are present

 

The decomposition of H2O into H2 and O2 at 500 K has a very small equilibrium constant, Kc = 4.1 × 10–48 indicates that more concentration of water is present in equilibrium.For reaction of H2 with I2 to give HI, Kc = 57.0 at 700K. Gas phase decomposition of N2O4 to NO2 is another reaction with a value of Kc = 4.64 × 10–3 at 25°C which is neither too small nor too large. Hence, equilibrium mixtures contain appreciable concentrations of both N2O4 and NO2.

 

The equilibrium constant helps in predicting the direction in which a given reaction will proceed at any stage. The reaction quotient Qc is defined in the same way as the equilibrium constant Kc except that the concentrations in Qc are not necessarily equilibrium values.

For a general reaction: a A + b B c C + d D reaction quotient is Qc = [C]c [D]d / [A]a[B]b

 

  • If Qc > Kc, the reaction will proceed in the direction of reactants.
  • If Qc < Kc, the reaction will proceed in the direction of the products.
  • If Qc = Kc, the reaction mixture is already at equilibrium.

Application of equilibrium constant